betway必威官方网站2019-2020学年学位与研究生教育质量报告

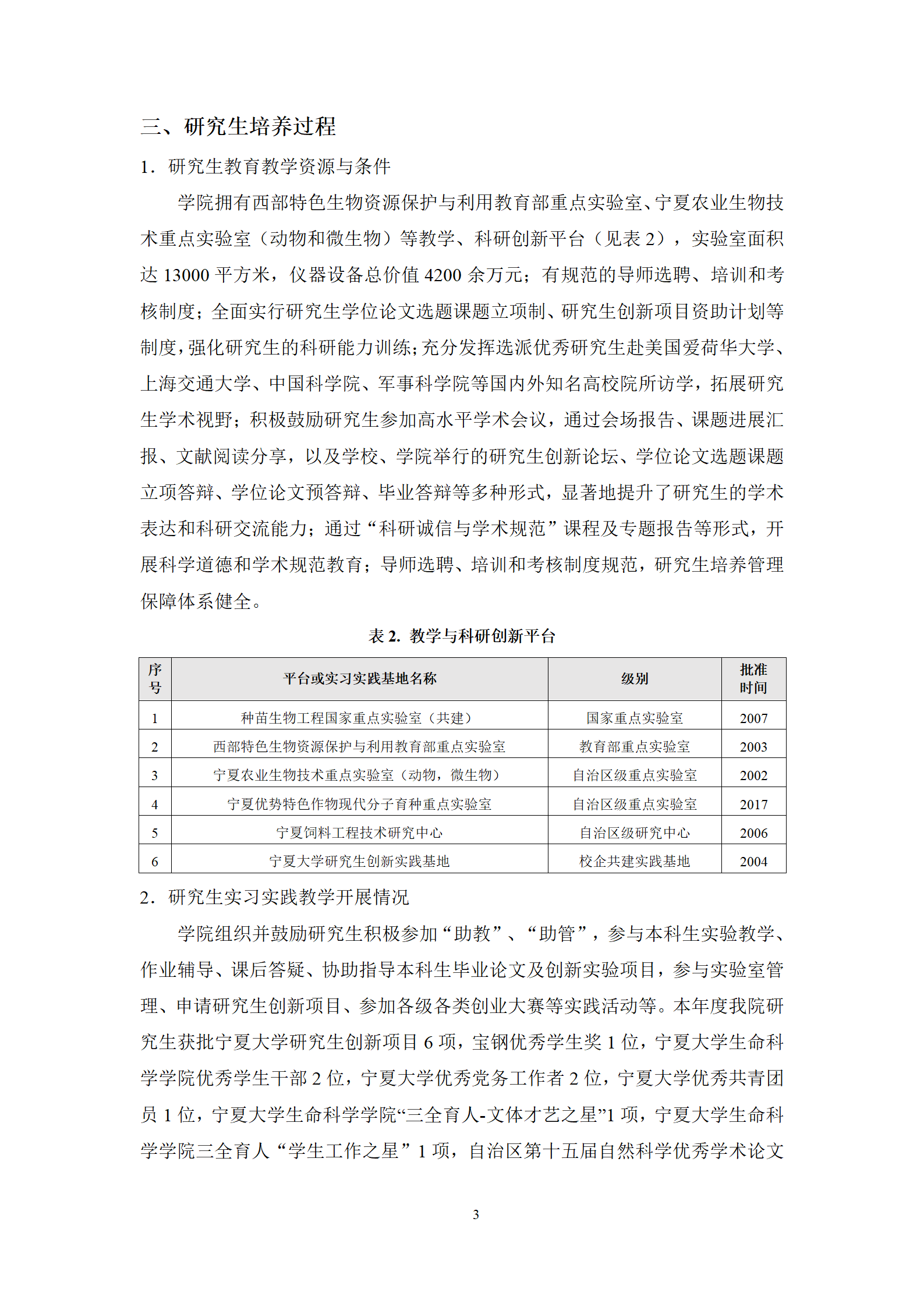
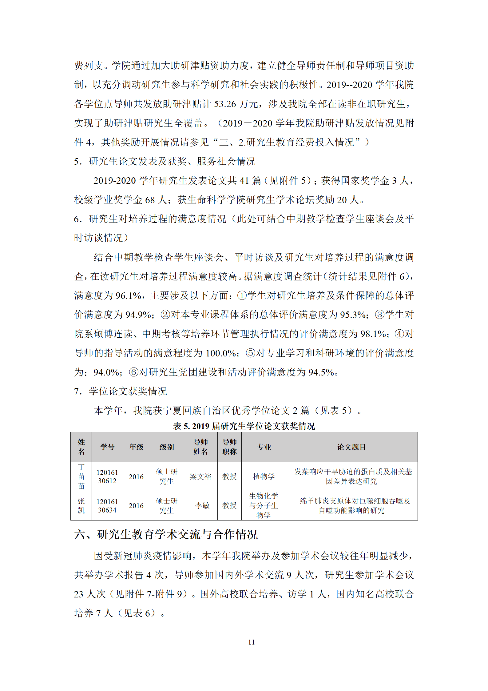
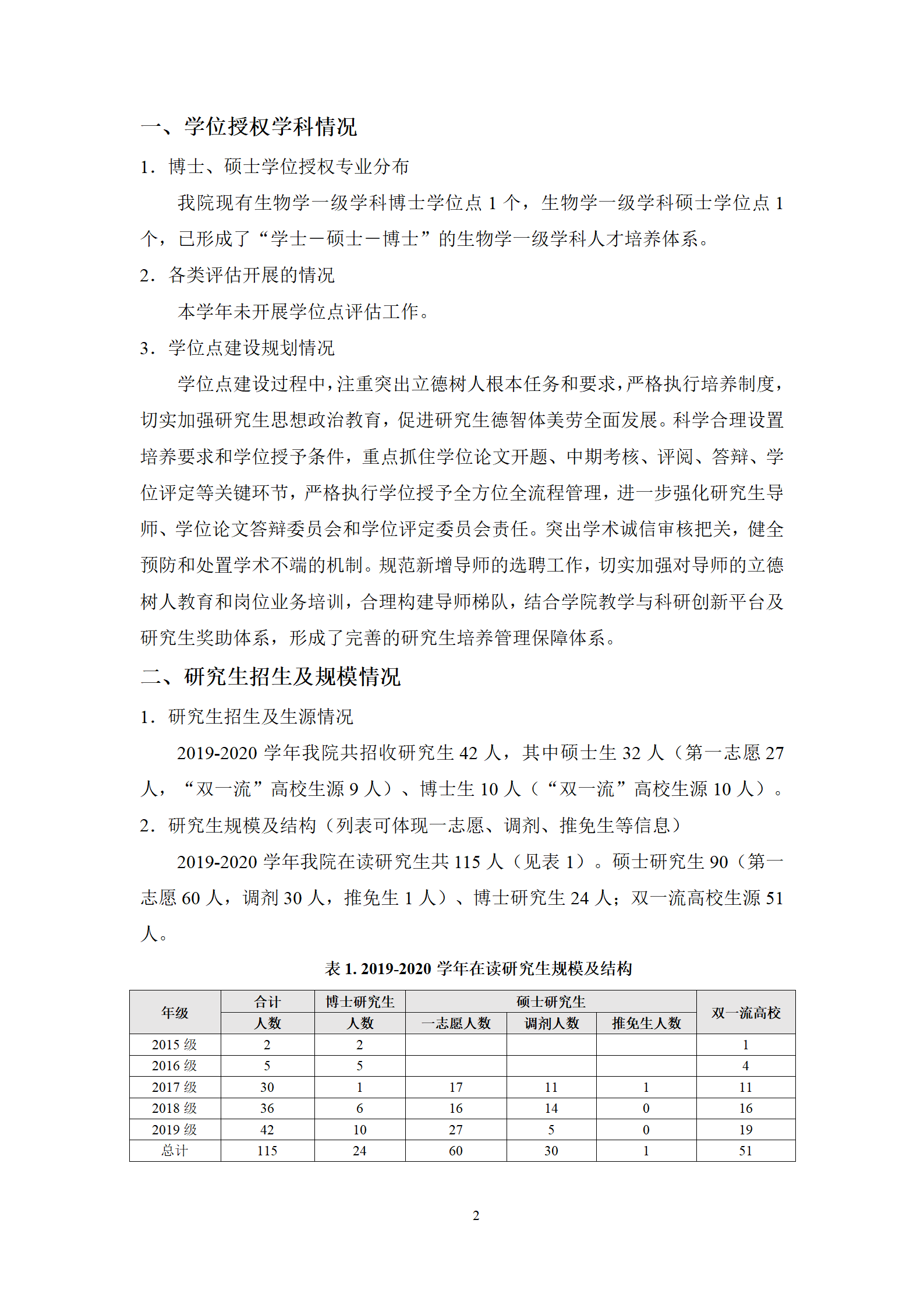
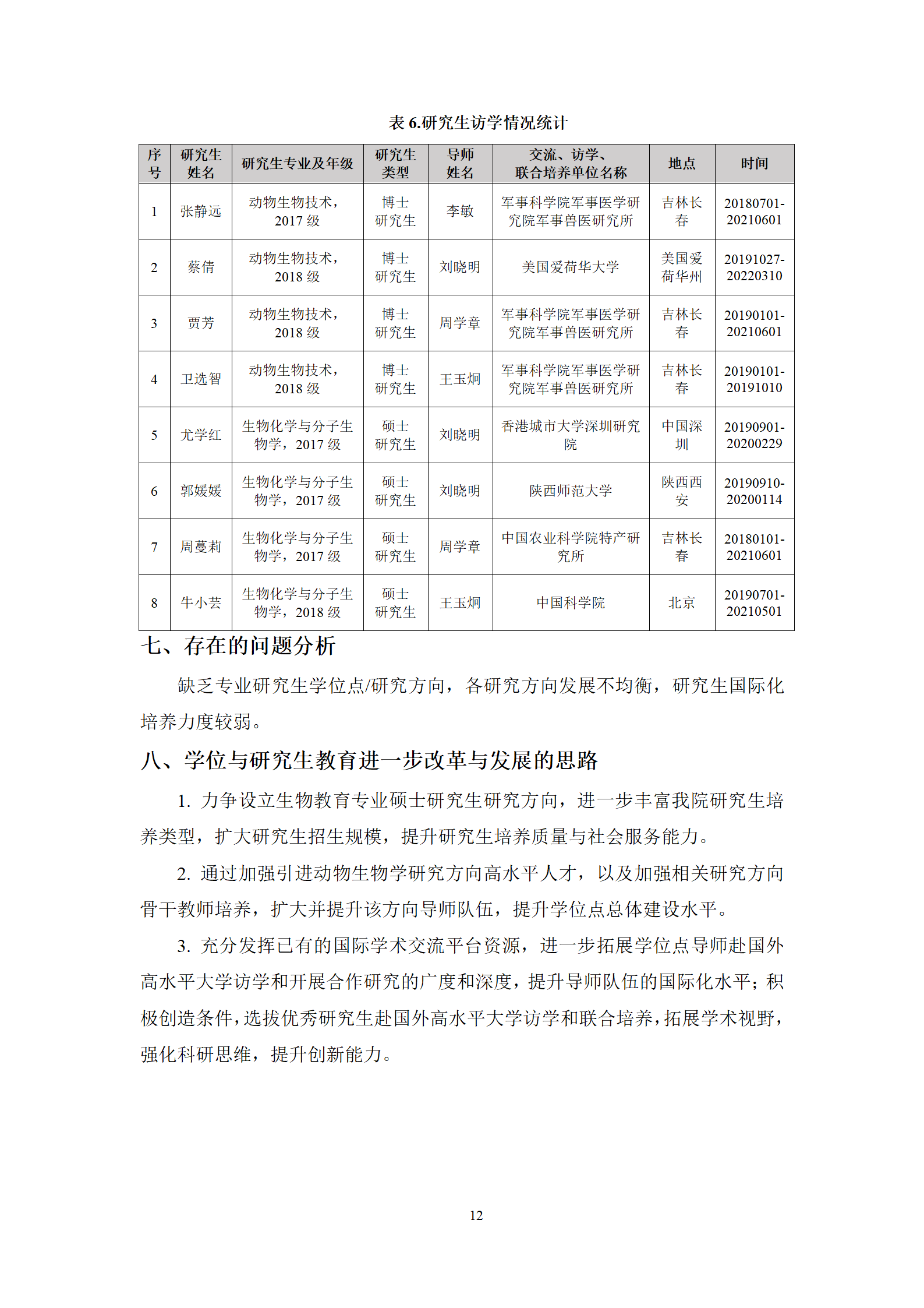
发布日期:2023-11-10 浏览量:

 

联系我们

版权所有:必威(betway·西汉姆联)官方网站-West Ham United

学部综合办公室办公室:0951-2062129本科生培养办公室:0951-2062051

研究生培养办公室:0951-2062076学院信箱:skxy@nxu.edu.cn